


近日,记者从交通集团智能卡公司获悉,为进一步彰显城市特色、丰富文创产品矩阵,交通集团智能卡公司精心打造的红肠主题“鸿运当头文创公交卡”于今天正式发售。卡片为互联互通卡,售价98元/张,首批限量发行200张,可在支持“交通联合”标准的300余个城市公交、地铁等领域使用。用户可通过哈尔滨城市通APP“通卡商城”或前往城市通客服中心(分中心)进行购买。无论是日常通勤“揣着红肠去上班”,还是打卡冰城“带着红肠逛景点”,这款文创公交卡都能实现实用功能与文化体验的双重满足。

据了解,此次推出的文创公交卡是交通集团智能卡公司践行“守正创新、众行致远”发展理念的具体举措。卡片设计深度结合哈尔滨城市文化基因,以本地标志性美食“红肠”为核心元素,采用写实风格还原红肠特色。红棕色肠衣纹理深浅交错,完美复刻了果木熏制的自然质感;截面隐约可见的肉质触感,精准还原了“外皮微脆、内里多汁”的味觉联想,一张小小公交卡,成为承载城市风味的移动文化符号。


一口红肠尝城市记忆,一程出行刷文化创意!未来,交通集团智能卡公司将继续围绕市民游客多元化需求,深入挖掘哈尔滨特色文化元素,发行更多兼具实用性、文化性与收藏性的文创公交卡产品,为用户提供更加优质、高效、便捷的出行服务体验。

【购买方式】
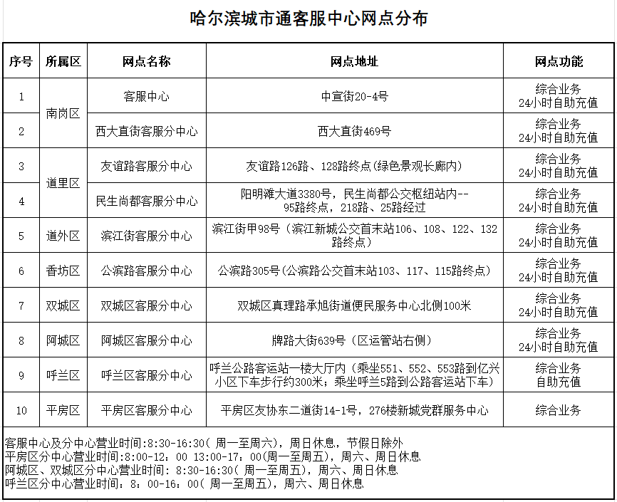
方式一:前往城市通客服中心(分中心)即可购买。
方式二:扫码关注“哈尔滨城市通微信公众号”-点击“个人中心”-点击“通卡商城”,即可下单购买。
方式三:扫码下载“哈尔滨城市通APP”-点击“通卡商城”,即可下单购买。
如您有任何疑问,可拨打城市通客服电话:0451-963996(8:30-17:00)进行咨询。

哈尔滨城市通微信公众号二维码

哈尔滨城市通APP二维码
